Background: Individuals with chronic pain may have hyperactive microglia, which stimulate neurons to send a pain signal with little or no stimuli. Microglia are therefore a potential drug target to treat chronic pain, but drug discovery has been stymied by differences between human and animal neurobiology, and lack of healthy human CNS microglia. We cultured peripheral blood derived monocytes to develop characteristics of CNS derived microglia, termed peripheral blood derived microglia like cells (PB-MLC). We found that lipopolysaccharide (LPS) treated PB-MLCs from patients with chronic pain, from sickle cell disease (SCD) or chronic headaches, secreted more pro-inflammatory cytokines (TNF-alpha, IL-1beta, and IL-6) than PB-MLCs from normal donors, suggesting that patient pain phenotype was preserved in culture; PB-MLC from individuals with chronic pain were hyperactive in vitro as their microglia are in vivo. We hypothesize that PB-MLCs can be developed as a cell-based assay to screen compounds to treat chronic pain. To validate our model system, we compared cultured PB-MLCs to CNS derived microglia cells, using Sprague-Dawley rats, and treated human PB-MLC with microglia activation inhibitors shown to work in vivo in murine models.
Methods: We isolated rat brain derived microglia (BDM) and rat peripheral blood monocytes; both were cultured with murine IL-34 (100 ng/ml) and GM-CSF (10 ng/ml). BDM and rPB-MLC were morphologically analyzed by fluorescence imaging microscopy, combined with machine learning, phenotyped by RT-qPCR and indirect immunofluorescence with anti-TMEM119, CD68, and Iba1 antibodies. Cells were treated with LPS for 24 hours, and TNF-alpha, IL-1beta, and IL-6 secretion measured by ELISA. For human PB-MLC studies, monocytes were cultured with GM-CSF (10 ng/ml) and IL-34 (100 ng/ml) for 7 days. PB-MLC morphology was analyzed as above; phenotyped with anti-CX3CR1, TMEM119, CD68, and Iba1 antibodies. PB-MLCs were treated with 100 ng/ml LPS with or without minocycline (2.5, 5, 10, 25 μg/mL), clopidogrel (1, 2, 4 μM) and MRS2395 (1, 5, 10 μM), for 24 h; TNF-alpha and IL-1beta secretion measured by ELISA.
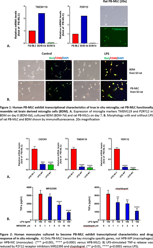
Results: We found that rPB-MLC resemble BDM morphologically, express the same microglia specific markers (TMEM119, P2RY12) and can be activated by LPS (Figure 1). Monocytes not cultured with IL-34 and GM-CSF did not express microglia specific genes (Figure 2A). To evaluate the possibility of using the PB-MLC model system to screen compounds to inhibit microglia activation, we tested PB-MLC cells with the following microglial inhibitors shown to be active in murine models in vivo: minocycline, MRS2395, and clopidogrel. MRS2395 and clopidogrel significantly suppressed the release of proinflammatory cytokine TNF-alpha from LPS-induced activated PB-MLCs in a dose-dependent manner (Figure 2B); minocycline did not.
Conclusions: We validated our model system by comparing CNS derived microglia to rPB-MLCs and found they share morphology, similar cytokine secretion in response to LPS, and expression of microglia-specific genes. We confirmed that human PB-MLC expressed microglia specific genes while the original monocytes did not. Since P2Y12 is implicated in chronic pain, we tested two P2Y12 receptor agonists, clopidogrel and MRS2395, in our human PB-MLC system. When challenged with LPS, clopidogrel and MRS2395 inhibited LPS-induced PB-MLC activation in vitro as it had in vivo in a murine chronic pain model. We propose to use our human PB-MLC to screen for compounds that reduce microglia hyperactivity, to identify pharmacologic agents to treat chronic pain.
No relevant conflicts of interest to declare.
Author notes
Asterisk with author names denotes non-ASH members.

This feature is available to Subscribers Only
Sign In or Create an Account Close Modal